建立数字化财务的“五力”管理模型
日期:2021-05-11
作为企业的重要管理者,财务总监要认识到“五力”对企业发展的重要性。企业的发展能力、控制能力、营运能力、偿付能力及赢利能力是企业发展的五驾马车,只有让其齐头并进,企业才能发展壮大,财务管理才会更加游刃有余。
数字化财务管理“五力”模型
那么,财务总监该如何分析这些要素,把握这些基本要点,从而切切实实地把握住企业的发展方向,管理好企业呢?我们可以以数字化管理企业的基本模型——“五力”模型作为切入点。
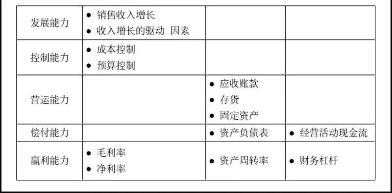
企业“五力”模型解释表
从图中可以看出,企业必须具备五个方面的能力,其中包括与“产品”相关的“发展能力”和“控制能力”,与“效率”有关的“营运能力”,与“财力”管理有关的“偿付能力”,以及综合涵盖所有方面的“赢利能力”。只有处理好这五大能力,企业才能健康快速发展。
财务管理“五力”的四要素
作为企业的重要管理者,财务总监要认识到“五力”对企业发展的重要性,在实际的管理过程中,做到以下几个方面。
总之,企业的发展能力、控制能力、营运能力、偿付能力以及赢利能力是企业发展的五驾马车,财务总监只有让其齐头并进,企业才能发展壮大,财务管理才会更加游刃有余。
作者:武永梅
